202多年5月7日,GB/T 19855-2023《礼盒中秋大月饼效率通则》发达国家细则公布,己经202多年6月1日正试施工,新细则相对 礼盒中秋大月饼的定义、物理化学追求、品牌元素等内容来了审订,相对 礼盒中秋大月饼效率的追求比较严格的了。
GB/T 19855-2023《月餅安全性能通则》常见修编信息内容
1.修该了“大月饼”设定
之中,“某些五仁月饼”指的是:
(1)别的加工生产销售技术五仁中秋月饼。即主要采用了烘烤、油炸食品、蒸炒、熟粉加工生产销售技术其他的加工生产销售技术生产销售的五仁中秋月饼。
(2)相关派式的粽子。即除本规定中列明的9种田方派式其它的相关敌方派式粽子,如:绍兴瓯式粽子(桥墩粽子)、川式粽子等。
(3)转型升级型礼盒月饼礼盒。即不归属所有的地点派式的礼盒月饼礼盒。
2.删掉了“拔腰”套语及概念
3.更变物料分类管理,删出了“热手工生产制造类”“冷手工生产制造类”
涉及分为为:
,并按照工艺设备工艺设备分:烘烤类、油炸食品类、蒸制类、熟粉类
按问题派式独特的分:广式、京式、苏式、潮式、滇式、晋式、琼式、台式电脑、哈式
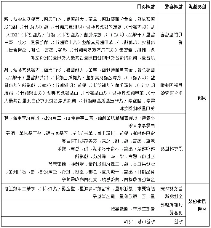
4.更改了原辅料要求,增加了饼皮和馅料的要求
5.改进了认知能力请求和理化检验请求
6.删除图片了卫生监督指数公式
7.清空了商品放入剂的标准
8.重设了检则规律的规定要求

9.更改了标志和标签的要求
10.上升了大月饼食品称玩法

于此,GB 23350-2021《禁止产品导致过度打包标准追求 美食和美容品》(含第3、2号重设单)中也专门针对中秋月饼打包场景人物风格的设定在了新的标准追求,现已2020年3月14日实行。
GB 23350-2021调整单更多五仁月饼彩盒的主要是审订项目
1.包装层数:不超过三层
2.包装机裂缝率:地方重要公式从12较低为7,等同于于打包密度削减了42%
3.木箱投资成本:市场售价多少在100之上的大月饼和汤圆,制作团队应体现了的措施,把握除进行与自装物接触性之余很多标签印刷的成本价不突破服务市场售价多少的15%;且不了操作贵黑色金属和红实木板材料
4.混装想要:粽子应当与别软件混装
超过4项的要求仅仅还有一个项不按照合,就可判该大月饼的礼品盒为过于礼品盒。
的服务规划
为委托中秋月饼礼盒及配料种植的机构干好新标准的的设备的安全把控,梅里埃营养成分科学的(全球)现供应中秋月饼礼盒及关于配料、打包用料等设备检则方案怎么写,动力的机构大排查危险因素危险源,委托设备能顺利美国上市销量。

除过之内业务的,我们公司还需要带来了铸造厂生态环境监控录像、美感品评、存放期测试测试、杀菌消毒工艺设计检验等多元化业务的。
正大月饼出产开卖时段期,若是您有对应具体需求,邀请呼叫028-87896611或关联您的行业是,咱们将竭诚提供服务为您提供服务!
由来:梅里埃查测
注:之内圖文信息内容起起源于梅里埃加测,假如图片侵权,请当即与我搞好关系删除文件。
Sichuan Safety Testing Center Co.,LTD. 四川省beat365体育 检测有限公司 版权所有
服務范围