
近几日,欧洲国家药典常务理事会发布的对修订2021版《我国的药典》勘误表的通知范文,主要內容以下几点↓
对於发布去年版《中药典》勘误表的信息
全国各地、民族内蒙古自治区、市辖区放射性药品督察治理局:
自2019年10月的话,我委又相继拿到涉及到报告指导意见,在周全整理一下和审核的基本上,对药典在编辑器、校对和uv打印机彩印中出显的过错做好了进三步修改。为能保证2019年版药典的科学合理具体实施,现将勘误表给予起草说明,请及时性性通告片区内涉及到医疗耗材种植公司和关干计量单位名称。我委还将与此同时在一般网络“2019年版《在我国药典》实施命令特刊”中给予发表。盼望各涉及到计量单位名称在实施命令新板药典期间中,对出现的涉及到的问题及时性性报告我委。
政府药典理事会会
202在一年六月8日
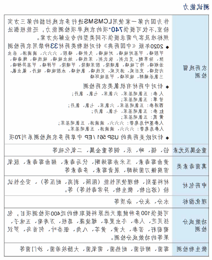
| 2020年版《中国药典》勘误表|




种类:政府药典促进会会
中药草材监测投资项目
我门可通过中国有药典2023年版标准单位符合要求手段,实现农药杀菌剂无残留、血本属及要素、细菌毒物、微菌物、物理化学等产品测验,为中西药才及中西药中药制剂企业主的具备靠谱局面的克服方案怎么写,四轮驱动企业主的防范药典变化规律最新规定。
中药典2020版重要性药草及丹参饮的33种停用农药杀菌剂目录;
争对USP 561中药材多农残加测系统70项;
根据欧式药典EP 2.8.13中草药材多农残查测系统60+;
国药典任何生物碳氯类化肥检则品牌(有所差异茶叶品类有所差异想要)
高价属:铅、镉、砷、汞、铜等;
二钝化硫;
病菌内黑色素类:黄曲霉内黑色素、金盐赤酶烯酮、伏马内黑色素、赭曲霉内黑色素等;
化学要求:灰分、含水分、钙镁离子等;
微动物:梅菌、酵母粉菌等
中草药村及中草药中药材质理安全性高业务

详细信息管理咨询
功能祥情喜欢在线咨询 028-87896611 或 联络各业务流程指代。
Sichuan Safety Testing Center Co.,LTD. 四川省beat365体育 检测有限公司 版权所有
服務区域