酒和文化在国内世代相传
当酒言欢,喝也需喝多了原本白花花!
酱香型白酒的知识与技能你听说过或多或少呢?
甚么是其实高度白酒?其实高度白酒有哪几种品类?
当今,带个近期标准规范
来和小伙伴们一个学习下烧酒!
伴随高度白酒服务业生产加工新工艺、车辆型号的一个劲转型和变现,增加了我国规范中的部份介绍逐渐身体不满足高度白酒服务业服务业的现状及和转型发展,还要对规范来調整和落实。
近斯,政府地区地区市面 监控功能条件化精细化管理总署、我国的政府地区地区条件化条件化精细化管理理事会会,推出了新修编的茶果汁饮料酒、老酒涉及到的政府地区地区条件:《GB/T 15109—2021 老酒工业园专业术语.》《GB/T 17204—2021 茶果汁饮料酒专业术语.和几大类》,新条件将于明年6月1日全面实施。
白酒
散白酒:以粮谷为主导要主料,以大曲、秧歌曲、麸曲 、酶药制剂及酒曲等为糖化沤肥剂,经炖煮、糖化、沤肥、萃取、陈酿、勾调而成的萃取酒。
原版标准规定中制定了茅台白酒需求以“粮谷”为主要要物料。
对“粮谷”的确定当然也有释义,指谷类和豆类的原粮和原材料粮,谷类主要包括谷子、小编、玉米棒、高粱、大麦、青稞等。
很久以前当然也有商家应用粮谷酿酒工艺的酒看做基酒,与用薯类产生销售的吃了酒精消毒掺水,降制造费。而选择新的国家行业标准,这般产生销售的酒将被划入配好的凉茶酒列数,不想可算烧酒。
那就纯粮酒有些什么分为呢?
烧酒等级分类

辅料冲泡艺可划分为七种:固体法、液体法、固液法,在其中固体法辅料没法采用粮谷饮食双氧水、另外辅料饮食双氧水、肉制品更改剂;液体法辅料和固液法辅料都必须采用粮谷饮食双氧水;而调香型辅料则能能采用粮谷饮食双氧水、另外辅料饮食双氧水、肉制品更改剂。

新规格将调香型茅台酒从“茅台酒”中分离完成,纳入配好的凉茶酒,有益于保护的顾客者合法权利,应对“鱼目混珠”。
哪些属于配制酒?
调制酒:以面团发酵酒、减压蒸馏酒、宜吃用甲醛溶液等为酒基,参加可宜吃用的原原料和/或产品加入剂,去配合和/或另加工制作的原材料酒。

在平日普通的低度数黏结味好、果酒最基本就都是这类别。
原版标准规范标准的发布了让酒工农业术语.的关联判定让人觉得进一步科学研究落实了,一并也有着效地避免了仍然判定看不清引来的业内故障 ,针对于酒业内的标准规范经济发展不乏是发挥了是非常首要的推进的功效。
来源:成都市场监管
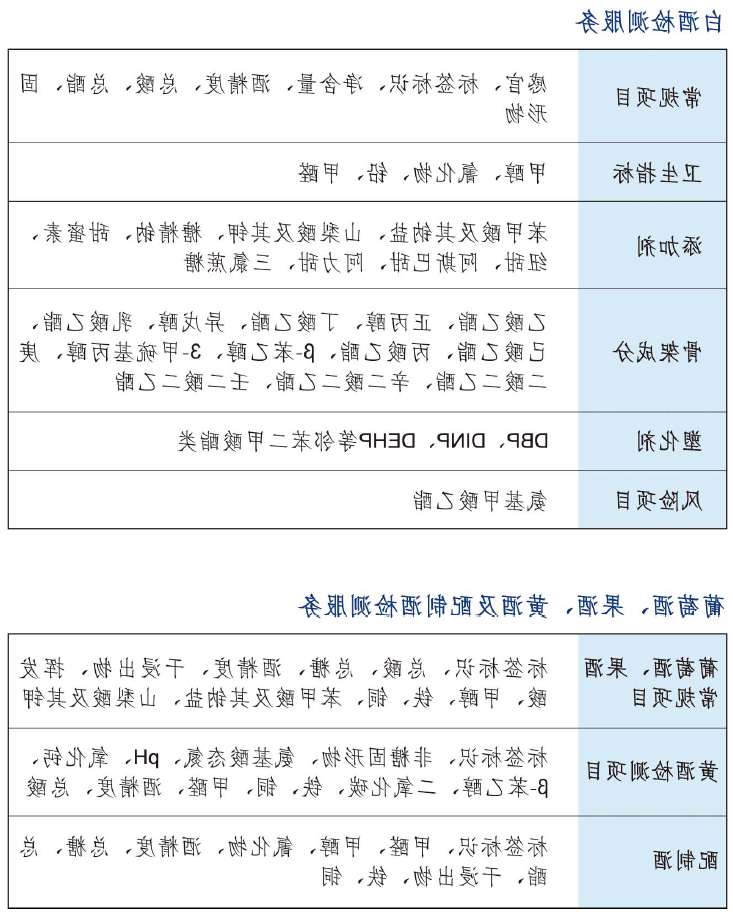
梅里埃蛋白质科学性(中国大)有很多的名酒软件查测生产经验和查测方法效率。在面对一个国家市場行政监督监督总署谈到搞好名酒的的重量应急监督, 公司创立名酒常见楼盘、 防护卫生完成指标体系体系、 塑化剂、 味道剂、 投资风险完成指标体系体系等完成指标体系体系查测, 帮忙行业和产生商更高地把控名酒软件的的重量应急。

Sichuan Safety Testing Center Co.,LTD. 四川省beat365体育 检测有限公司 版权所有
服務区域