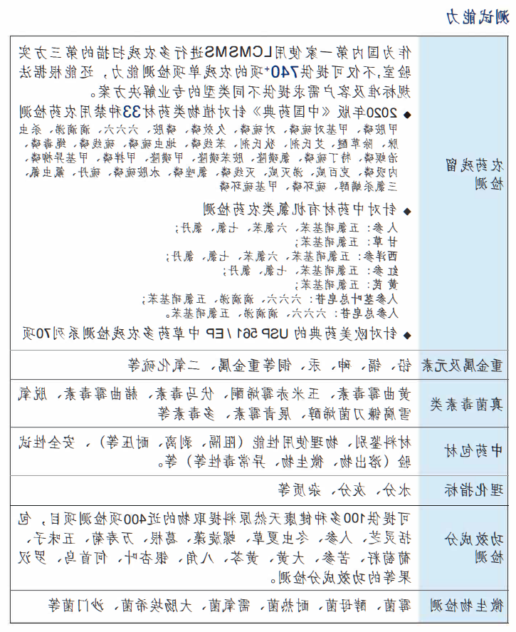
为什么我样的要检查33种不可用除草剂?
药典要求:《中国药典》四部通则0212 药材和饮片检定通则
“查检”系数对药草和丹参饮的纯洁层度、可溶解性产品、危害性或这种产品来进行的适量查检,有的水分、灰分、硫氰酸盐、毒副作用物质、巨资属及危害性物质、二被氧化硫残余、农药杀菌剂残余、黄曲霉内毒素等。
除另有规定标准外,中中药水汽基本不容许过13%;药屑及杂物基本不容许过3%;中药及中中药(矿产类包括但不限于)的二空气氧化硫余留量不容许过150mg/kg;名贵药材及丹参饮(草本植物类)不可用除草剂(具体情况见下表)应当查出(应当过按量限)。

必须哪些检侧的方式及设备?
药典方法依据 :《中国药典》2020版四部通则2341 农药残留量测定法第五法-药材及饮片(植物类)中禁用农药多残留测定法。
测试仪器:气相色谱-串联质谱仪、高效液相色谱-串联质谱仪共约200万。气质约1小时一针分析时间,液质约20分钟分析时间。
能不能必须要批批捡验?
政策解读:
2020版《中国国家药典》有关33种禁止化肥杀虫剂的的要求,什么情况下需求每批物品都实施禁止化肥杀虫剂检测?
药典委发消息:2020版《全球药典》中的涉及到的设定是对西药质的适用标准,涉及到的生孩子的企业应以切实保障西药质、不允许检测33种关闭药剂为基则。是否批批检验可由企业根据实际情况掌握。
农残抽查及不合适格处分

重庆省清晰农残血本属不统一格,不应广泛用于《otc药品的管理法》第二种百一十八条第二种款法律法规:出产、卖的中药配方饮片未符合要求合保健药品标准规范,尚不后果安会性、有效率性的,勒令有效期改正,接受警报;可不可以处10万上述五10万下述的被处罚。
也说是说农残、血本属不适通过,将能够可以直接按处理200万发展。而至今,海南省制剂监控功能管控局已厘清农残并入抽样检验计划书。
那种木种及活动特别容易出显不和睦格?
仅供参考:
不饱和树脂类、真菇类是需要的检测吗?

情况:树脂材料类,真菇类要测33种农残吗?
2020版药典特殊请求植被类33种农残不允许检测出,这样乳香、没药这一光敏树脂类的,也有茯苓这一真菇类的,也是亦是的特殊请求吗?
恢复:来源于蕨类动草木类的都必须查测。但并不批批检,要做问题监督控制;意见建议复习英语一次药用价值蕨类动草木分类整理只是,所列举的品種是蕨类动草木类。
5种前清理技术怎么首选?
从何而来:蒲公英 小说作品:中西药人
1.直接提取法:适用于颜色浅、基质效应简单的,例如:、西洋参、人参、枸杞子、山药。
2.QuEChERS法:互通性高,选用做产品相应单纯,有一定量杂质残渣的,难受合香精及猕猴桃类藤本植物。
3.固相蒸馏模式一:使用到栽培基质反应严重,有较多色素沉淀、无机酸、糖骚扰的,举个例子:玫瑰花。
4.固相浸提方式英文二:可用在具有刺激性色斑、挥发掉油、糖、有机的酸影响的,举例说明:甘草。
5.固相萃取原理模式三:可于于机质较为复杂,挥发物油、色素沉积、有机的酸较多的。
应该一提的是选则QuEChERS法因配比融合产品标线情况,应该耗用一样于一些方法步骤6份的留白产品及前加工处理工作。
实计控制行同一蔬菜品种的土样在俩种机器设备有可能要有选用区别前办理方案,这要有利用加标收回率实验设计来定。

散文因素:原史药终

安全服务具体详情诚邀服务咨询 028-87896611 或 关系各相关业务代替。
▼梅里埃营养元素完美(中国国)
中防护检查测当做我们国家综合性几方面物品检侧医院,时不时逐步形成“为各个工业工业单位鉴好品级,为的销售者建康与防护保驾领航”的各个工业工业单位历史使命感,用心打造于从田地到饭桌的物品农商品防护能力工作的,奋斗帮物品各个工业工业单位防范控制物品防护人身事故,陪伴你物品各个工业工业单位一起成长期。中防护检查测迄今为止借助梅里埃膳食纤维小学科学云南省探索室資源与最牛能力队伍,有国内 中南沿海地区做为云南省的物品生產各个工业工业单位供应商品检侧、入出口商抽样检查、能力及政策法规资询、申核、培训课、合同说明探索和感觉开展等几项上等工作的。
beat365体育 检测,让品质管控变得更轻松。
Sichuan Safety Testing Center Co.,LTD. 四川省beat365体育 检测有限公司 版权所有
贴心服务业务领域